| ÐÐÒµ×ÊѶ | Ä¿½ñλÖãºÊ×Ò³ > ÐÂÎÅ×ÊѶ > ÐÐÒµ×ÊѶ |
¡¶¼Æ»®¡·Ìá³ö£¬µ½2027Äêµ×£¬ÅàÓýÐγÉ1000¸öÖÇ»ÛÅ©³¡¡¢1000¸öÖÇ»ÛÄÁ³¡£»ÒÔÊÐÓòΪµ¥Î»´òÔì2¸öÖÇ»ÛÅ©ÄÁÒµÒýÁìÇø£¬½¨Éè10¸öÖÇ»ÛÅ©ÄÁÒµÏÈÐÐÆìÏØ¡£

ÄÚÃɹÅ×ÔÖÎÇø
ÍÆ½øÖÇ»ÛÅ©ÄÁÒµ½¨ÉèʵÑ鼯»®
£¨2025-2027Ä꣩
ÄÚÅ©ÄÁ¶½¼ì·¢¡²2025¡³214ºÅ
ÖÇ»ÛũҵÊÇÉú³¤ÏÖ´úũҵµÄÖ÷Òª×ÅÁ¦µã£¬Êǽ¨Éèũҵǿ¹úµÄÕ½ÂÔÖÆ¸ßµã¡£ÎªÉîÈë¹á³¹Âäʵ¡¶Å©ÒµÅ©´å²¿¹ØÓÚ¶¦Á¦´ó¾ÙÍÆ½øÖÇ»ÛũҵÉú³¤µÄÖ¸µ¼Òâ¼û¡·¡¢¡¶ÌìÏÂÖÇ»ÛũҵÐж¯ÍýÏë(2024¡ª2028Äê)¡·£¬¼ÓËÙÍÆ½øÖÇ»ÛÅ©ÄÁÒµ½¨É裬ÍŽáÎÒÇøÏÖʵ£¬Öƶ©±¾¼Æ»®¡£
Ò»¡¢×ÜÌåÒªÇó
ÒÔϰ½üƽÐÂʱ´úÖйúÌØÉ«Éç»áÖ÷ÒåÍ·ÄÔΪָµ¼£¬ÖÜÈ«¹á³¹µ³µÄ¶þÊ®´óºÍ¶þÊ®½ì¶þÖС¢ÈýÖÐÈ«»á¾«Éñ£¬ÉîÈë¹á³¹Ï°½üƽ×ÜÊé¼Ç¶ÔÄÚÃɹŵÄÖ÷Òª½²»°ºÍָʾָ»Ó¾«Éñ£¬ÍêÕû¡¢×¼È·¡¢ÖÜÈ«¹á³¹ÐÂÉú³¤ÀíÄÒÔÖýÀÎÖлªÃñ×åÅäºÏÌåÒâʶΪÊÂÇéÖ÷Ïߣ¬ÒÔÌáÉýÅ©ÄÁÒµÈ«ÒªËØÉú²úÂʺÍÅ©´åÄÁÇøÖÎÀí·þÎñЧÄÜΪĿµÄ£¬¼ÓËÙÍÆ½øÎïÁªÍø¡¢´óÊý¾Ý¡¢Çø¿éÁ´¡¢È˹¤ÖÇÄÜ¡¢»úеÈ˵ÈÐÅÏ¢ÊÖÒÕÔÚÅ©ÄÁÒµÁìÓòÆÕ¼°Ó¦Óã¬ÌáËÙÈ«ÇøÅ©ÄÁÒµÖǻۻ¯Àú³Ì£¬Ö§³Ö¹ú¼ÒÖ÷ҪũÐó²úÆ·Éú²ú»ùµØ½¨É裬ÖúÁ¦Å©ÄÁÒµ¸ßÖÊÁ¿Éú³¤ºÍÐæÂäÖÜÈ«ÕñÐË¡£
µ½2025Äêµ×£¬ÖÇ»ÛÅ©ÄÁÒµ´óÊý¾Ý¹«¹²·þÎñÄÜÁ¦ÆðÔ´Ðγɡ£µ½2026Äêµ×£¬ÖÇ»ÛÅ©ÄÁÒµÒýÁìÇø¡¢ÖÇ»ÛÅ©(ÄÁ)³¡³õ¾ß¹æÄ££¬ÐγÉÒ»ÅúÖÇ»ÛÅ©ÄÁÒµ½â¾ö¼Æ»®ºÍÊÖÒÕģʽ£¬È«ÇøÅ©ÒµÉú²úÐÅÏ¢»¯Âʵִï30%ÒÔÉÏ¡£µ½2027Äêµ×£¬ÖÇ»ÛÅ©ÄÁÒµ´óÊý¾Ý¹«¹²·þÎñÄÜÁ¦´ó·ùÌáÉý£¬ÐÅÏ¢ÊÖÒÕÖúÁ¦Å©ÄÁÒµÖ÷µ¼ÓÅÊÆ¹¤Òµ½Ú±¾ÌáЧÔö²ú×÷ÓÃÖÜȫչÏÖ£¬ÏÈÐÐÏÈÊÔµØÇøÅ©ÄÁҵȫ¹¤ÒµÁ´Êý×Ö»¯Ë¢Ð»ù±¾ÊµÏÖ£¬ÍƽøÖÇ»ÛÅ©ÄÁÒµ½¨ÉèµÄ»úÖÆÂ·¾¶»ù±¾³ÉÊ죬ũҵÉú²úÐÅÏ¢»¯ÂÊÌáÉýÖÁ31%ÒÔÉÏ¡£
¶þ¡¢ÖصãʹÃü
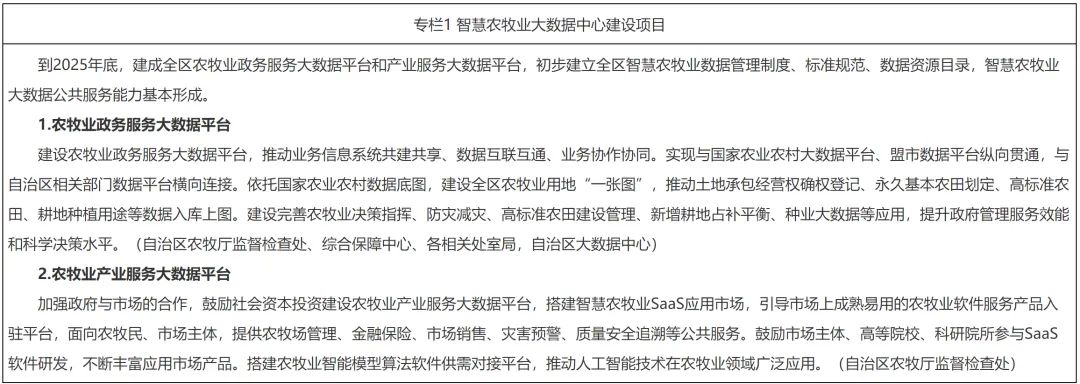
£¨Ò»£©¹¹½¨ÖÇ»ÛÅ©ÄÁÒµ´óÊý¾Ýϵͳ
1.¹¹½¨Êý¾Ý×ÊԴϵͳ¡£ÍØ¿íÅ©ÄÁҵũ´åÄÁÇøÐÅÏ¢ÊÕÂÞÇþµÀ£¬Ê¹ÓÃÒ£¸Ð¡¢ÎïÁªÍø¡¢»¥ÁªÍøµÈÐÅÏ¢ÊÖÒÕÊֶΣ¬ÌáÉýÐÅÏ¢ÊÕÂ޵Ĺã¶È¡¢Éî¶ÈʵʱЧÐԺͿɿ¿ÐÔ¡£Æ¾Ö¤Ó¦±à¾¡±àÔÔò£¬½¨ÉèÈ«Á¿ÁýÕÖ¡¢»¥Áª»¥Í¨µÄÊý¾Ý×ÊԴĿ¼£¬ÊµÏÖÈ«ÇøÅ©ÄÁҵũ´åÄÁÇøÊý¾Ý¡°Ò»±¾ÕË¡±ÖÎÀí¡£³ä·ÖʹÓÃ×ÔÖÎÇøÉú³Ý¡¢·¨ÈË¡¢×ÔÈ»×ÊÔ´ºÍ¿Õ¼äµØÀíµÈ»ù´¡¿â£¬Î§ÈÆÅ©Ìݪֲ¡¢ÐóÄÁ¡¢ÖÖÒµºÍ³Ð°üµØ¡¢Õ¬»ùµØµÈÁìÓò½¨ÉèÏà¹Ø×¨Ìâ¿â£¬Íƶ¯Êý¾Ý¡°°´Ðè¹é¼¯¡¢Ó¦¹é¾¡¹é¡±¡£¹¹½¨ÍêÉÆÍ³Ò»µÄÊý¾Ý¹²Ïí½»Á÷»úÖÆ£¬ÍƽøÊý¾ÝÆÊÎöÖÎÀíºÍÈ«ÉúÃüÖÜÆÚÖÎÀí£¬Ç¿»¯ÍøÂçÇå¾²ºÍÊý¾ÝÇå¾²½¨É裬ÐÎÉíÂþÑܺÏÀí¡¢Çå¾²¿É¿¿¡¢Ê¹ÓøßЧµÄÖÇ»ÛÅ©ÄÁÒµÊý¾Ý×ÊԴϵͳ¡£(×ÔÖÎÇøÅ©ÄÁÌü¼àÊÓ¼ì²é´¦¡¢×ۺϰü¹ÜÖÐÐÄ,×ÔÖÎÇø´óÊý¾ÝÖÐÐÄ£¬¸÷ÃËÊÐÅ©ÄÁ¾Ö)
2.¹¹½¨Êý¾Ý·þÎñϵͳ¡£ÒÀÍÐÈ«ÇøÒ»Ì廯ÕþÎñ´óÊý¾Ýϵͳ£¬½¨ÉèÊý¾Ý´æ´¢¡¢ÅÌËã¡¢ÖÎÀí¡¢ÆÊÎöµÈ»ù´¡·þÎñ¡£Î§ÈÆÉú²úÖÎÀí¡¢Êг¡ÓªÏú¡¢½ðÈÚ°ü¹Ü¡¢ÐÅÏ¢·þÎñµÈ³¡¾°£¬Ó¦ÓôóÊý¾Ý¸ßÐÔÄÜ¡¢¸ß¿ÉÓÃµÄÆÊÎö¹²ÏíÄÜÁ¦£¬ÈÚºÏ×ÔÈ»ÓïÑÔ´¦Öóͷ£¡¢´óÊý¾ÝÆÊÎö¡¢ÊÓÆµÍ¼ÏñÆÊÎöµÈÈ˹¤ÖÇÄÜÊÖÒÕ£¬½¨ÉèͨÓÃË㷨ģ×ӺͿؼþ¿â£¬¹¹½¨±ê×¼»¯¡¢ÖÇÄÜ»¯µÄÅ©ÄÁÒµ¹«¹²Ó¦Ó÷þÎñ¡£Íƶ¯Å©ÄÁҵũ´åÄÁÇøÊý¾ÝÇå¾²ÓÐÐò¿ª·ÅºÍ¿ª·¢Ê¹Óã¬Ì½Ë÷¡°¿ÉÓò»¿É¼û¡±µÄÊý¾Ý¿ª·Å»úÖÆ¡£ÅàÓýÅ©ÄÁÒµÊý¾ÝÒªËØÊг¡£¬Ôö½øÖÖÖÖÖ÷Ìå¼äµÄÊý¾ÝÏàÖú¡£(×ÔÖÎÇøÅ©ÄÁÌü¼àÊÓ¼ì²é´¦¡¢×ۺϰü¹ÜÖÐÐÄ£¬×ÔÖÎÇø´óÊý¾ÝÖÐÐÄ£¬¸÷ÃËÊÐÅ©ÄÁ¾Ö)
3.¹¹½¨Êý¾Ý±ê׼ϵͳ¡£Íƶ¯ÖÇ»ÛÅ©ÄÁÒµÒªº¦ÁìÓòÊý¾Ý±ê×¼¹æ·¶ÖÆÐÞ¶©£¬¹¹½¨ÒÔ¹ú¼Ò±ê׼Ϊ½¹µã»ù´¡£¬µØ·½±ê×¼¡¢ÕûÌå±ê׼ΪÓÐÓÃÔö²¹£¬¹æ·¶Í³Ò»¡¢¸ßЧÐͬ¡¢Ö§³ÖÓÐÁ¦µÄ×ÔÖÎÇøÖÇ»ÛÅ©ÄÁÒµÊý¾Ý±ê׼ϵͳ£¬°ü¹ÜÖÇ»ÛÅ©ÄÁÒµÒ»Á¬¿µ½¡Éú³¤¡£Ê©Õ¹ÆóÒµ¡¢ÐÐÒµ×éÖ¯ÔÚ±ê×¼»¯ÊÂÇéÖеÄÖ÷Ìå×÷Óã¬ÃãÀøÆóÒµ¼ç¸º¼ÓÈëÖÖÖÖ±ê×¼ÖÆÐÞ¶©ÊÂÇ飬ÌáÉý¹¤ÒµÉÏÏÂÓΡ¢³ÉÌ××°±¸±ê×¼»¯Ë®Æ½¡£½¨É轡ȫµÚÈý·½ÊÖÒÕ·þÎñϵͳ£¬ÌṩÖÇ»ÛÅ©ÄÁÒµÊý¾Ý±ê×¼¹æ·¶×Éѯ¡¢¼ì²â¡¢ÈÏÖ¤µÈ·þÎñ¡£Ê©Õ¹±ê׼ϵͳ֧³ÖÒýÁì×÷Óã¬ÔöÇ¿±ê×¼Ðû¹á£¬Ö¸µ¼Æóҵǿ»¯×ÔÂÉ¡¢°´±êÉú²ú£¬ÅàÓýÐγÉÒ»ÅúºÏ±êµÄÖÇÄÜÊÖÒÕ×°±¸¡£(×ÔÖÎÇøÅ©ÄÁÌü¼àÊÓ¼ì²é´¦¡¢×ۺϰü¹ÜÖÐÐÄ£¬×ÔÖÎÇø´óÊý¾ÝÖÐÐÄ£¬¸÷ÃËÊÐÅ©ÄÁ¾Ö)
£¨¶þ£©ÌáÉýÖØµãÁìÓòÖÇ»ÛÅ©ÄÁÒµÓ¦ÓÃˮƽ
1.ÍÆ½øÁ¸ÓÍ×÷Îïݪֲ¾«×¼»¯¡£¾Û½¹Ö÷ÒªÁ¸ÓÍ×÷Îï£¬ÍÆ½øÁ¼ÌïÁ¼ÖÖÁ¼»úÁ¼·¨ÓëÊý×Ö»¯ÊÖÒÕÓлúÈںϣ¬¹¹½¨Ö÷Òª×÷Îï´óÃæ»ýµ¥²úÌáÉýµÄÊý×Ö»¯ÝªÖ²ÊÖÒÕϵͳ¡£¶¦Á¦´ó¾ÙÉú³¤ÖÇÄÜÅ©»ú£¬Ö¸µ¼Å©»ú×°±¸Å䱸±±¶·¸¨Öú¼ÝÊ»µÈϵͳװ±¸ÖÕ¶Ë£¬Ìá¸ß¾«×¼×÷ҵˮƽ¡£¿ªÕ¹Ö²±£ÎÞÈË»ú¹ºÖýòÌù£¬ÍƹãÎÞÈË»úÔÚÅçÒ©¡¢Ê©·Ê¡¢Ñ²ÌïÉϵÄÓ¦Óá£ÔöǿũÌï»ù´¡ÉèÊ©½¨ÉèºÍË¢ÐÂÉý¼¶£¬ÒòµØÖÆÒËÍÆ½øË®·ÊÒ»Ì廯Öǻ۹ܿØÊÖÒÕ×°±¸Ó¦Óã¬Ìá¸ßË®·ÊʹÓÃЧÂÊ£¬ÊµÏÖ¸ßЧ½ÚË®£¬½¨Éè¸ûµØÍÁÈÀ·ÊÁ¦¡¢Ëá¼î¶È¡¢Æ½Õû¶ÈµÈÒªº¦Ö¸±êÊý×Ö»¯¡¢ÖÇÄÜ»¯ÊÕÂÞ»úÖÆ¡£Ê¹ÓÃÎÀÐÇÒ£¸Ð¡¢º½¿ÕÒ£¸Ð¡¢ÎïÁªÍø¼à¿ØÍøµãµÈ¡°ÌìåÐÒ£¡±Ò»Ì廯¼à²âÊÖÒÕ£¬ÌáÉý¡°ËÄÇ顱¶¯Ì¬¼à²âˮƽ¡£(×ÔÖÎÇøÅ©ÄÁÌüݪֲҵÖÎÀí´¦¡¢Å©ÄÁÒµ»úе»¯ÖÎÀí¾Ö¡¢Å©ÌィÉèÖÎÀí´¦¡¢¸ûµØ±£»¤´¦¡¢Ö²±£Ö²¼ìÖÐÐÄ¡¢Å©ÄÁÒµÊÖÒÕÍÆ¹ãÖÐÐÄ£¬¸÷ÃËÊÐÅ©ÄÁ¾Ö)
2.ÍÆ½øÉèʩݪֲÊý×Ö»¯¡£Íƶ¯¼¯ÖÐÁ¬Æ¬¡¢ÀϾɵÍЧÉèÊ©ÅïÊÒÊý×Ö»¯Éý¼¶Ë¢Ð£¬Öð²½ÏòÒË»ú»¯¡¢ÖÇÄÜ»¯×ªÐÍ¡£ÒÔ¶¼»á½¼Çø¼°ÖܱßÇøÓòÎªÖØµã£¬ÒòµØÖÆÒËÉú³¤Á¬¶°ÎÂÊÒ¡¢Ö²Î﹤³§µÈÏÖ´ú»¯Éú²úÉèÊ©£¬Íƹã¹ú²ú»¯Öǻ۹ܿØÏµÍ³£¬¼¯³ÉÓ¦ÓÃ×÷Îï³¤ÊÆ¼à²â¡¢ÇéÐξ«×¼µ÷¿Ø¡¢Ë®·Ê¿ÆÑ§ÖÎÀí¡¢×÷Òµ»úеÈ˵ÈÊÖÒÕ×°±¸¡£ÔÚÖÖÃçÓÅÊÆ²úÇøÍÆ¶¯¼¯Ô¼»¯¡¢Êý×Ö»¯ÖÖÃ繤³§½¨É裬¼¯³ÉÓ¦Óù¤³§»¯ÓýÃç×°±¸¡¢Êý¾ÝÊÕÂÞ×°±¸¡¢ÇéÐοØÖÆÏµÍ³£¬ÊµÏÖÓýÃçÈ«³Ì×Ô¶¯»¯ÖÎÀí¡£ÃãÀø¹æÄ£»¯ÉèʩݪֲÖ÷Ì壬ӦÓÃÉú²úı»®È«Àú³ÌÐÅÏ¢ÖÎÀíÏµÍ³ÖÆ¶©ÝªÖ²ÍýÏ룬¶¯Ì¬µ÷ÓÅÆ·ÖֽṹºÍÉÏÊеµÆÚ¡£(×ÔÖÎÇøÅ©ÄÁÒµÊÖÒÕÍÆ¹ãÖÐÐÄ£¬¸÷ÃËÊÐÅ©ÄÁ¾Ö)
3.ÍÆ½øÐóÄÁÑøÖ³Öǻۻ¯¡£Ö¸µ¼ÑøÖ³³¡¿ªÕ¹ÖÇ»ÛÄÁ³¡½¨É裬¼¯³ÉÓ¦ÓÃÇéÐθÐÖª¡¢µç×Ó±êʶ¡¢¾«×¼ÉÏÁÏ¡¢ÐóÇÝ·àÎÛ´¦Öóͷ£µÈÖÇÄÜ»¯ÊÖÒÕ×°±¸£¬ÊµÏÖÐóÇÝÑøÖ³ÇéÐÎÖÇÄܵ÷¿ØºÍ¾«×¼ËÇι¡£Ó¦ÓÃÉúÎï¸öÌåÌåÕ÷¼à²âÊÖÒÕ£¬ÔöÇ¿¶¯ÎïÒß²¡ÒßÇéµÄ¾«×¼Õï¶Ï¡¢Ô¤¾¯¡¢·À¿Ø¡£ÃãÀø¹æÄ£ÑøÖ³³¡½¨Éèµç×ÓÑøÖ³µµ°¸£¬Íƶ¯ÑøÖ³¡¢ÍÀÔס¢ËÇÁÏ¡¢ÊÞÒ©ÆóÒµµÈÊý¾ÝÖ±ÁªÖ±±¨£¬Ò»Á¬ÍêÉÆÐóÄÁÒµÉú²ú¼à²âµã¡¢Ðó²úÆ·¼ÛÇ®¼à²âµãÐÅÏ¢»¯ÖÎÀíÊֶΡ£Íƶ¯ÐóÄÁÒµÉú²ú¡¢Á÷ͨ¡¢ÍÀÔ׸÷»·½ÚÊý¾Ý»¥Áª»¥Í¨ºÍ¹²ÏíʹÓã¬ÎªÐó²úÆ·È«Á÷³ÌËÝÔ´¡¢ÐóÄÁÒµ½ðÈÚ°ü¹Ü´óÊý¾ÝÊÚÐÅ¡¢Õþ¸®î¿Ïµ¾öÒéÌṩ֧³Ö¡£Íƽø×ÔÖÎÇøÄÌÒµ´óÊý¾Ýƽ̨½¨É裬ÔöÇ¿ÄÌÒµÉú²úÄÜÁ¦¼à²âºÍÐÐÒµÔËÐÐÌ¬ÊÆÆÊÎöÔ¤¾¯¡£(×ÔÖÎÇøÅ©ÄÁÌüÐóÄÁ¾Ö¡¢ÄÌÒµ´¦¡¢ÊÞÒ½¾Ö¡¢ÐæÂ乤ҵÉú³¤ºÍÅ©¿Ñ´¦¡¢ËÇÁÏËDzݴ¦¡¢¶¯ÎïÒß²¡Ô¤·À¿ØÖÆÖÐÐÄ£¬¸÷ÃËÊÐÅ©ÄÁ¾Ö)
4£®ÍƽøÅ©ÄÁҵȫ¹¤ÒµÁ´Êý×Ö»¯¡£ÃãÀøÐÐÒµ×éÖ¯¡¢¡°Á´Ö÷¡±ÆóÒµ¡¢ÁúÍ·ÆóÒµÂÊÏÈ¿ªÕ¹Êý×Ö»¯Ë¢Ð£¬·¢¶¯¹¤ÒµÁ´ÉÏÏÂÓÎı»®Ö÷ÌåÊý×Ö»¯×ªÐÍÉý¼¶£¬Ìá¸ßÈ«¹¤ÒµÁ´Ð×÷ÐͬЧÂÊ¡£Ò»Á¬Íƽø¡°»¥ÁªÍø+¡±Å©Ðó²úÆ·³ö´å½ø³Ç¹¤³Ì£¬Á¢ÒìÅ©Ðó²úÆ·ÍøÂçÏúÊÛģʽ£¬ÍØÕ¹ÍøÂçÏúÊÛÇþµÀ¡£Ôö½øÅ©Ðó²úÆ·²úµØÊг¡ºÍ¼Ó¹¤Á÷ͨÆóÒµÊý×Ö»¯Ë¢ÐÂ, ¼¯³ÉÓ¦ÓÃÇåÑ¡·Ö¼¶¡¢Æ·Öʼì²â¡¢¼Ó¹¤°ü×°¡¢À䲨±£ÏʵÈÖÇÄÜÉèʩװ±¸, ÅàÓýÉú³¤ÖÇÄÜ»¯¡¢¸ß¶Ë»¯ÏÖ´ú¼Ó¹¤²Ö´¢Ä£Ê½¡£ÔöǿũÐó²úÆ·ÖÊÁ¿Çå¾²Öǻۻ¯î¿Ïµ£¬ÓÅ»¯ÍêÉÆ×ÔÖÎÇøÅ©Ðó²úÆ·ÖÊÁ¿Çå¾²´óÊý¾ÝÖÇ»Ûî¿ÏµÓë·þÎñƽ̨£¬ÍƹãÓ¦Óá°ÔÊÐí´ï±ê¼°¸ñÖ¤+×·ËÝÂ롱ģʽ£¬Æð¾¢ÊµÏÖÖ÷ҪũÐó²úÆ·´ÓÌï¼äµ½²Í×ÀÈ«³Ì¿É×·ËÝ¡£(×ÔÖÎÇøÅ©ÄÁÌü¼àÊÓ¼ì²é´¦¡¢Å©Ðó²úÆ·¼Ó¹¤Ö¸µ¼´¦¡¢Êг¡Óë¶ÔÍâÏàÖú´¦¡¢Å©Ðó²úÆ·ÖÊÁ¿Çå¾²ÖÐÐÄ£¬¸÷ÃËÊÐÅ©ÄÁ¾Ö)
£¨Èý£©Íƶ¯ÐÅÏ¢ÊÖÒÕÁ¢ÒìÓ¦ÓúÍÊ÷Ä£ÒýÁì
1.ÍÆ¶¯ÐÅÏ¢ÊÖÒÕÁ¢ÒìÓ¦Ó᣼ÓËÙÈ˹¤ÖÇÄÜ¡¢´óÊý¾Ý¡¢ÎïÁªÍøµÈÊÖÒÕÔÚÅ©ÄÁÒµÁìÓòÁ¢ÒìÓ¦Óã¬ÃãÀø¸ßµÈԺУ¡¢¿ÆÑÐÔºËù¡¢Å©ÄÁÒµÐÅÏ¢»¯ÆóÒµ¡¢ÖÇ»ÛÅ©ÄÁÒµÐÐҵлῪչ²úѧÑÐÓÃÏàÖú£¬ÅàÓýÒ»ÅúÁ¢ÒìÄÜÁ¦Í»³ö¡¢¿¯Ðж¯ÓÃÏÔÖøµÄÅ©ÄÁÒµÐÅÏ¢»¯ÁúÍ·ÆóÒµ£¬Öð²½Ðγɻù´¡Ñо¿¡¢Ó¦ÓÃÑо¿¡¢Ñз¢ÖÆÔì¡¢Ó¦ÓÃÍÆ¹ãÏàÏνӵÄÖÇ»ÛÅ©ÄÁÒµ¹¤ÒµÁ¢Òìϵͳ¡£ÂäʵÔö½øÊý¾ÝºÍÈ˹¤ÖÇÄܹ¤Òµ¸ßÖÊÁ¿Éú³¤Ïà¹ØÕþ²ßÒªÇó£¬ÍÆÄîͷеѧϰ¡¢ÅÌËã»úÊÓ¾õ¡¢×ÔÈ»ÓïÑÔ´¦Öóͷ£µÈÈ˹¤ÖÇÄÜÊÖÒÕ£¬ÔÚÅ©ÄÁÒµÉú²ú¾öÒé¡¢²úÁ¿Õ¹Íû¡¢ÏúÊÛÆÊÎö¡¢Òß²¡Õï¶Ï¡¢ÔÖÄÑÔ¤¾¯µÈÁìÓòÓ¦Óá£(×ÔÖÎÇøÅ©ÄÁÌü¼àÊÓ¼ì²é´¦¡¢¿Æ¼¼´¦£¬¸÷ÃËÊÐÅ©ÄÁ¾Ö)
2.ÍÆ¶¯ÖÇ»ÛÅ©ÄÁÒµÒýÁìÊ÷Ä£¡£ÃãÀøÓÐÌõ¼þµÄµØÇø¿ªÕ¹ÏÈÐÐÏÈÊÔ£¬¼¯ÖÐÓúÃÏÖÓÐ×ʽðºÍÕþ²ß£¬½¨ÉèÖ÷µ¼¹¤ÒµÍ»³ö¡¢Êý×Ö×°±¸ÏȽø¡¢Éú²ú·½·¨ÂÌÉ«¡¢ÌåÏÖδÀ´Æ«ÏòµÄÖÇ»ÛÅ©ÄÁÒµÒýÁìÇø£¬´òÔìÈ«ÇøÖÇ»ÛÅ©ÄÁÒµÉú³¤¸ßµØ¡£Òý½øÅàÓýÒ»ÅúÖÇ»ÛÅ©ÄÁÒµÊÖÒÕÑз¢¡¢×°±¸ÖÆÔì¡¢ÍÆ¹ã·þÎñµÈÖ÷Ì壬ÂòͨÖÇ»ÛÅ©ÄÁÒµÊÖÒÕ×°±¸´ÓÑз¢µ½ÖÆÔìÓ¦Óõ͵㿨µã£¬Íƹã³ÉÊìÊÊÓõıê×¼»¯ÖÇ»ÛÅ©ÄÁÒµÈíÓ²¼þ²úÆ·¡£Ì½Ë÷ÇøÓòÐÔÕûÌå½â¾ö¼Æ»®£¬Íƶ¯¹æÄ£»¯Éú²úı»®Ö÷Ì塢ũÄÁÒµÉç»á»¯·þÎñ×éÖ¯¡¢¹úÓÐÅ©³¡µÈÂÊÏÈÊ÷Ä£Ó¦Óã¬ÒýÁìÈ«ÓòÍÆ½øÖÇ»ÛÅ©ÄÁÒµ½¨Éè¡£(×ÔÖÎÇøÅ©ÄÁÌü¼àÊÓ¼ì²é´¦¡¢¸÷Ïà¹Ø´¦ÊÒ¾Ö£¬¸÷ÃËÊÐÅ©ÄÁ¾Ö)
£¨ËÄ£©¼ÓËÙÍÆ½øÊý×ÖÐæÂ佨Éè
1.ÍÆ¶¯ÐæÂäÖÎÀíÊý×Ö»¯¡£Ê©Õ¹Êý×ÖÊÖÒÕÔÚÐæÂäÖÎÀíϵͳºÍÖÎÀíÄÜÁ¦ÖеĻù´¡Ö§³Ö×÷Ó㬹¹½¨¸Â²é´åÊý×ÖÖÎÀíϵͳ¡£Íƶ¯¡°»¥ÁªÍø+ÕþÎñ·þÎñ¡±ÏòÅ©´åÄÁÇøÑÓÉ죬ÌáÉýɿũɿÄÁ·þÎñÊÂÏîÈ«³ÌÍøÉÏÖÎÀí±ÈÀý¡£Íƶ¯¡°»¥ÁªÍø+µ³Îñ+´åÎñ¡±£¬Ôö½øÖÇ»ÛȺÍŽ¨É裬Á÷ͨÉçÇéÃñÒâ¡£ÌáÉýÐæÂäÉç»áÐÅÏ¢ÖÎÀíÖǻۻ¯Ë®Æ½£¬Öð²½ÍêÉÆ¡°»¥ÁªÍø+Íø¸ñÖÎÀí¡±·þÎñÖÎÀíģʽ¡£Íƶ¯ÐæÂäÍøÂçÎÄ»¯ÕñÐË£¬ÍêÉÆÏØ¼¶ÈÚýÌåÖÐÐĹ¦Ð§£¬ÍØÕ¹ÕþÎñ·þÎñ¡¢¹«¹²·þÎñµÈ¹¦Ð§¡£Ç¿»¯ÐæÂäÍøÂçÎÄÃ÷½¨Éè£¬ÍÆ½øÐæÂäÎÄ»¯×ÊÔ´Êý×Ö»¯¡£(×ÔÖÎÇøµ³Î¯ÍøÐŰìÐÅÏ¢»¯ÉúÀûÒæ£¬×ÔÖÎÇøÅ©ÄÁÌü¼àÊÓ¼ì²é´¦¡¢ÐæÂ佨ÉèºÍÉç»áÊÂÒµÔö½ø´¦£¬¸÷ÃËÊÐÎ¯ÍøÐŰ졢ũÄÁ¾Ö)
2.ÌáÉýÐæÂäÐÅÏ¢·þÎñˮƽ¡£½¨É轡ȫÏßÉÏÏßÏÂÏàÍŽáµÄÅ©ÄÁҵũ´åÄÁÇø×ÛºÏÐÅÏ¢·þÎñϵͳ£¬ÌáÉýÅ©´åÄÁÇø¹«¹²·þÎñˮƽ¡£ÒÀÍÐÏÖÓÐÖÖÖÖ¡°ÈýÅ©ÈýÄÁ¡±·þÎñÍøÂçϵͳ£¬Ò»Á¬»ã¾ÛɿũɿÄÁ·þÎñ×ÊÔ´£¬ÍƽøÐÅÏ¢·þÎñ¹²Ïí¡£ÍÆ¶¯¡°»¥ÁªÍø+¡±½ÌÓý¡¢Ò½ÁÆ¡¢Ö´·¨¡¢½ðÈÚ¡¢¿Æ¼¼¡¢ÎÄ»¯µÈÏò¸Â²é´åÑÓÉ죬ÃãÀø¿ª·¢Ë³Ó¦¡°ÈýÅ©ÈýÄÁ¡±ÌصãµÄ¶¨Î»ÖÕ¶Ë¡¢ÐÅÏ¢ÖÕ¶Ë¡¢ÊÖÒÕ²úÆ·£¬Ò»Ö±Ìá¸ß¡°ÈýÅ©ÈýÄÁ¡±ÐÅÏ¢·þÎñÄÜÁ¦¡£Ôöǿũ´åÄÁÇøÃ©²Þ¸ïÃü¡¢ÉúÑÄÎÛË®À¬»øÖÎÀíµÈÔÚÏß¼àÊÓ¡£½¨ÉèÅ©´åÄÁÇøÖÇ»ÛÓ¦¼±ÖÎÀíϵͳ£¬ÌáÉýÐæÂäÍ»·¢¹«¹²ÊÂÎñÓ¦¼±ÖÎÀíÄÜÁ¦¡£(×ÔÖÎÇøµ³Î¯ÍøÐŰìÐÅÏ¢»¯ÉúÀûÒæ£¬×ÔÖÎÇøÅ©ÄÁÌü¼àÊÓ¼ì²é´¦£¬ÐæÂ佨ÉèºÍÉç»áÊÂÒµÔö½ø´¦£¬¸÷ÃËÊÐÎ¯ÍøÐŰ졢ũÄÁ¾Ö)
3.ÅàÓýÐæÂäÊý×Ö¾¼ÃÐÂҵ̬¡£Íƶ¯ÏÖ´úÐÅÏ¢ÊÖÒÕÓëÐæÂ乤ҵÉî¶ÈÈںϣ¬Á¢ÒìÉú³¤¶¨ÖÆÅ©ÄÁÒµ¡¢´´ÒâÅ©ÄÁÒµ¡¢¹²ÏíÅ©ÄÁÒµ¡¢ÈÏÑøÅ©ÄÁÒµ¡¢ÔÆÅ©³¡¡¢ÔÆÄÁ³¡µÈÐÂģʽÐÂҵ̬¡£ÃãÀøÉú³¤ÖÇ»ÛÐÝÏÐÅ©ÄÁÒµ£¬Ö¸µ¼¿ªÕ¹ÔÚÏßı»®£¬Íƹ㹫¹²¼ÓÈëʽÆÀ¼Û¡¢Êý×Ö´´ÒâÖÜÓΡ¢ÌÕ×íʽÌåÑéµÈı»®ÐÂģʽ¡£Éú³¤ÏàÒËÐæÂäÌØµã¡¢Öª×ãÅ©ÄÁÃñÐèÇóµÄÐÅÏ¢²úÆ·ºÍ·þÎñ£¬Ôö½øÐæÂäÐÅÏ¢ÏûºÄ£¬´òÔìÐÂÐÍÐæÂäÊý×ÖÉúÑÄ¡£ÓÅ»¯ÐæÂäÊý×Ö¾¼ÃÉú³¤ÇéÐΣ¬ÃãÀø»¥ÁªÍøÆóÒµÏòÐæÂäÍØÕ¹ÓªÒµ¡£Ì½Ë÷¿ªÕ¹Êý×ÖÐæÂäǿũ»ÝÅ©¸»Å©×¨ÏîÐж¯¡£(×ÔÖÎÇøµ³Î¯ÍøÐŰìÐÅÏ¢»¯ÉúÀûÒæ£¬×ÔÖÎÇøÅ©ÄÁÌü¼àÊÓ¼ì²é´¦£¬¸÷ÃËÊÐÎ¯ÍøÐŰ졢ũÄÁ¾Ö)
Èý¡¢×éÖ¯°ü¹Ü
¸÷¼¶Å©ÄÁ¡¢ÍøÐŲ¿·ÖÒª½«ÖÇ»ÛÅ©ÄÁÒµ×÷ÎªÍÆ½øÅ©ÄÁÒµÏÖ´ú»¯Éú³¤ºÍÊý×ÖÐæÂ佨ÉèµÄÖ÷ҪץÊÖ£¬¸ß¶ÈÖØÊÓ£¬¶¦Á¦´ó¾ÙÍÆ½ø¡£ÒªÆð¾¢ÕùÈ¡±¾¼¶µ³Î¯Õþ¸®µÄ°ïÖú£¬Öƶ©ÏêϸÐж¯£¬Ã÷È·Ö÷ÌåÔðÈΣ¬Ç¿»¯Õþ²ßÅäÌ×£¬½¨ÉèÏà¶ÔÎȹ̵ÄÊÂÇé×éÖ¯£¬È·±£Ê¹ÃüÄ¿µÄ×¼ÆÚʵÏÖ¡£¼Ó´óÒÑÓÐÏîÄ¿ºÍÕþ²ßÏòÖÇ»ÛÅ©ÄÁÒµµÄÇãбÁ¦¶È£¬Í³³ïʹÓÃÖÐÑëÔ¤ËãÄÚͶ×Ê¡¢ÖØ´ó¿Æ¼¼ÏîÄ¿¡¢Êý×Ö¾¼ÃÏîÄ¿¡¢´ó¹æÄ£×°±¸¸üм°ÐæÂäÕñÐ˹¤ÒµÉú³¤»ù½ðµÈ¶àÖÖ×ʽðÇþµÀ£¬ÐγÉÖ§³ÖÖÇ»ÛÅ©ÄÁÒµÉú³¤Õþ²ßÐÁ¦¡£ÃãÀøÍ¨¹ýÒÔ½±´ú²¹¡¢´û¿îÌùÏ¢µÈ·½·¨£¬Ö¸µ¼½ðÈÚ»ú¹¹¡¢Éç»á×ÊÔ´Æð¾¢¼ÓÈëÖÇ»ÛÅ©ÄÁÒµºÍÊý×ÖÐæÂ佨É衣̽Ë÷ÖÇ»ÛÅ©ÄÁҵרÏî½òÌùµÈÐÂÕþ²ß£¬½¡È«ÊÖÒÕ¡¢·þÎñ¡¢½ðÈڵȶàÑù»¯Õþ²ßÖ§³Öϵͳ¡£×齨×ÔÖÎÇøÖÇ»ÛÅ©ÄÁҵר¼Ò×é£¬ÎªÈ«ÇøÖÇ»ÛÅ©ÄÁÒµÉú³¤Ìá³öÕþ²ß½¨Òé¡£ÃãÀø¸ßµÈԺУ¡¢¿ÆÑлú¹¹ÓëÖÇ»ÛÅ©ÄÁÒµÆóÒµÔöÇ¿ÏàÖú£¬×÷ÓýÖª×㹤ҵÐèÇóµÄ¸´ºÏÐÍÈ˲𣽫ÖÇ»ÛÅ©ÄÁÒµÊÖÒÕ×°±¸ÄÉÈëÅ©¼¼ÍÆ¹ã¹æÄ££¬Ç¿»¯ÖÇ»ÛÅ©ÄÁÒµÊÖÒÕÖ¸µ¼ºÍÍÆ¹ã¡£ÍŽá¸ßËØÖÊÅ©ÃñÅàÓý¡¢ÐæÂ乤ҵ´ø¶¯ÈË(Í·Ñã)ÅàÓýµÈÏîÄ¿£¬ÔöÇ¿ÖÇ»ÛÅ©ÄÁÒµÊÖÒÕ֪ʶºÍʵ²ÙÄÜÁ¦Åàѵ¡£Ò»Á¬¿ªÕ¹ÖÇ»ÛÅ©ÄÁÒµ¸ú×Ù¼à²âºÍЧ¹ûÆÀ¹ÀÊÂÇ飬ÆÀ¹ÀЧ¹û×÷ΪÕþ²ßÖÆ¶©µ÷½â¡¢×ʽðÏîĿ֧³ÖµÄÖ÷ÒªÒÀ¾Ý£¬¶ÔÈ¡µÃÏÔÖøÐ§¹ûµÄµØÇø¡¢ÆóÒµºÍСÎÒ˽¼Ò¸øÓè½±Àø¡£ÊµÊ±×ܽáÐû´«¸÷µØÍƽøÖÇ»ÛÅ©ÄÁÒµµÄµä·¶ÂÄÀúºÍÁ¢Òì×ö·¨£¬½¨ÉèÖÇ»ÛÅ©ÄÁÒµÖ÷ÍÆÊÖÒÕĿ¼ºÍÐÅÏ¢Ðû²¼Öƶȣ¬ÔöÇ¿ÊÖÒÕ¹©Ðè¶Ô½Ó£¬ÓªÔìÔö½øÖÇ»ÛÅ©ÄÁÒµÉú³¤µÄÓÅÒìÆø·Õ¡£(×ÔÖÎÇøÅ©ÄÁÌüÏà¹Ø´¦ÊÒ¾Ö£¬×ÔÖÎÇøµ³Î¯ÍøÐŰìÐÅÏ¢»¯ÉúÀûÒæ£¬¸÷ÃËÊÐÅ©ÄÁ¾Ö¡¢µ³Î¯ÍøÐŰì)
ȪԴ£ºÅ©Òµ¿Æ¼¼ÏÀÊý×ÖÓëÖÇ»Ûũҵ